SEO实战:搜索引擎工作原理三个阶段简介
(SEO实战密码 电子工业出版社 2011年1月出版)
作者信息:
昝辉,网名Zac,1992年毕业于北京航空航天大学电子工程系,1995年北京电影学院硕士研究生毕业。1997来到新加坡在后期制作公司担任编辑和项目经理等职务。Zac于2006年开始写中文博客《SEO每天一贴》。几个月内《SEO每天一贴》成为中国SEO领域被引用最多,最受欢迎的行业博客之一,很多文章在网上广为流传。
注明:本文由电子工业出版社授权站长之家连载,未经授权请勿转载。文章内容节选自《SEO实战密码》第二章节。
搜索引擎工作过程非常复杂,接下来的几节我们简单介绍搜索引擎是怎样实现网页排名的。这里介绍的内容相对于真正的搜索引擎技术来说只是皮毛,不过对SEO人员已经足够用了。
搜索引擎的工作过程大体上可以分成三个阶段。
(1)爬行和抓取:搜索引擎蜘蛛通过跟踪链接访问网页,获得页面HTML代码存入数据库。
(2)预处理:索引程序对抓取来的页面数据进行文字提取、中文分词、索引等处理,以备排名程序调用。
(3)排名:用户输入关键词后,排名程序调用索引库数据,计算相关性,然后按一定格式生成搜索结果页面。
爬行和抓取
爬行和抓取是搜索引擎工作的第一步,完成数据收集的任务。
1.蜘蛛
搜索引擎用来爬行和访问页面的程序被称为蜘蛛(spider),也称为机器人(bot)。
搜索引擎蜘蛛访问网站页面时类似于普通用户使用的浏览器。蜘蛛程序发出页面访问请求后,服务器返回HTML代码,蜘蛛程序把收到的代码存入原始页面数据库。搜索引擎为了提高爬行和抓取速度,都使用多个蜘蛛并发分布爬行。
蜘蛛访问任何一个网站时,都会先访问网站根目录下的robots.txt文件。如果robots.txt文件禁止搜索引擎抓取某些文件或目录,蜘蛛将遵守协议,不抓取被禁止的网址。
和浏览器一样,搜索引擎蜘蛛也有标明自己身份的代理名称,站长可以在日志文件中看到搜索引擎的特定代理名称,从而辨识搜索引擎蜘蛛。下面列出常见的搜索引擎蜘蛛名称:
· Baiduspider+(+http://www.baidu.com/search/spider.htm) 百度蜘蛛
· Mozilla/5.0 (compatible; Yahoo! Slurp China; http://misc.yahoo.com.cn/help.html) 雅虎中国蜘蛛
· Mozilla/5.0 (compatible; Yahoo! Slurp/3.0; http://help.yahoo.com/help/us/ysearch/slurp) 英文雅虎蜘蛛
· Mozilla/5.0 (compatible; Googlebot/2.1; +http://www.google.com/bot.html) Google蜘蛛
· msnbot/1.1 (+http://search.msn.com/msnbot.htm) 微软 Bing蜘蛛
· Sogou+web+robot+(+http://www.sogou.com/docs/help/webmasters.htm#07)搜狗蜘蛛
· Sosospider+(+http://help.soso.com/webspider.htm) 搜搜蜘蛛
· Mozilla/5.0 (compatible; YodaoBot/1.0; http://www.yodao.com/help/webmaster/spider/; ) 有道蜘蛛
2.跟踪链接
为了抓取网上尽量多的页面,搜索引擎蜘蛛会跟踪页面上的链接,从一个页面爬到下一个页面,就好像蜘蛛在蜘蛛网上爬行那样,这也就是搜索引擎蜘蛛这个名称的由来。
整个互联网是由相互链接的网站及页面组成的。从理论上说,蜘蛛从任何一个页面出发,顺着链接都可以爬行到网上的所有页面。当然,由于网站及页面链接结构异常复杂,蜘蛛需要采取一定的爬行策略才能遍历网上所有页面。
最简单的爬行遍历策略分为两种,一种是深度优先,另一种是广度优先。
所谓深度优先,指的是蜘蛛沿着发现的链接一直向前爬行,直到前面再也没有其他链接,然后返回到第一个页面,沿着另一个链接再一直往前爬行。
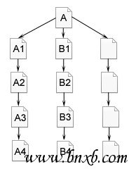
如图2-20所示,蜘蛛跟踪链接,从A页面爬行到A1,A2,A3,A4,到A4页面后,已经没有其他链接可以跟踪就返回A页面,顺着页面上的另一个链接,爬行到B1,B2,B3,B4。在深度优先策略中,蜘蛛一直爬到无法再向前,才返回爬另一条线。
广度优先是指蜘蛛在一个页面上发现多个链接时,不是顺着一个链接一直向前,而是把页面上所有第一层链接都爬一遍,然后再沿着第二层页面上发现的链接爬向第三层页面。
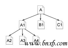
如图2-21所示,蜘蛛从A页面顺着链接爬行到A1,B1,C1页面,直到A页面上的所有链接都爬行完,然后再从A1页面发现的下一层链接,爬行到A2,A3,A4,……页面。
图2-20 深度优先遍历策略
图2-21 广度优先遍历策略
从理论上说,无论是深度优先还是广度优先,只要给蜘蛛足够的时间,都能爬完整个互联网。在实际工作中,蜘蛛的带宽资源、时间都不是无限的,也不可能爬完所有页面。实际上最大的搜索引擎也只是爬行和收录了互联网的一小部分。
深度优先和广度优先通常是混合使用的,这样既可以照顾到尽量多的网站(广度优先),也能照顾到一部分网站的内页(深度优先)。
3.吸引蜘蛛
由此可见,虽然理论上蜘蛛能爬行和抓取所有页面,但实际上不能、也不会这么做。SEO人员要想让自己的更多页面被收录,就要想方设法吸引蜘蛛来抓取。既然不能抓取所有页面,蜘蛛所要做的就是尽量抓取重要页面。哪些页面被认为比较重要呢?有几方面影响因素。
1、网站和页面权重。质量高、资格老的网站被认为权重比较高,这种网站上的页面被爬行的深度也会比较高,所以会有更多内页被收录。
2、页面更新度。蜘蛛每次爬行都会把页面数据存储起来。如果第二次爬行发现页面与第一次收录的完全一样,说明页面没有更新,蜘蛛也就没有必要经常抓取。如果页面内容经常更新,蜘蛛就会更加频繁地访问这种页面,页面上出现的新链接,也自然会被蜘蛛更快地跟踪,抓取新页面。
3、导入链接。无论是外部链接还是同一个网站的内部链接,要被蜘蛛抓取,就必须有导入链接进入页面,否则蜘蛛根本没有机会知道页面的存在。高质量的导入链接也经常使页面上的导出链接被爬行深度增加。
4、与首页点击距离。一般来说网站上权重最高的是首页,大部分外部链接是指向首页的,蜘蛛访问最频繁的也是首页。离首页点击距离越近,页面权重越高,被蜘蛛爬行的机会也越大。
4.地址库
为了避免重复爬行和抓取网址,搜索引擎会建立一个地址库,记录已经被发现还没有抓取的页面,以及已经被抓取的页面。
地址库中的URL有几个来源:
(1)人工录入的种子网站。
(2)蜘蛛抓取页面后,从HTML中解析出新的链接URL,与地址库中的数据进行对比,如果是地址库中没有的网址,就存入待访问地址库。
(3)站长通过搜索引擎网页提交表格提交进来的网址。
蜘蛛按重要性从待访问地址库中提取URL,访问并抓取页面,然后把这个URL从待访问地址库中删除,放进已访问地址库中。
大部分主流搜索引擎都提供一个表格,让站长提交网址。不过这些提交来的网址都只是存入地址库而已,是否收录还要看页面重要性如何。搜索引擎所收录的绝大部分页面是蜘蛛自己跟踪链接得到的。可以说提交页面基本上是毫无用处的,搜索引擎更喜欢自己沿着链接发现新页面。
5.文件存储
搜索引擎蜘蛛抓取的数据存入原始页面数据库。其中的页面数据与用户浏览器得到的HTML是完全一样的。每个URL都有一个独特的文件编号。
6.爬行时的复制内容检测
检测并删除复制内容通常是在下面介绍的预处理过程中进行的,但现在的蜘蛛在爬行和抓取文件时也会进行一定程度的复制内容检测。遇到权重很低的网站上大量转载或抄袭内容时,很可能不再继续爬行。这也就是有的站长在日志文件中发现了蜘蛛,但页面从来没有被真正收录过的原因。
2 预处理
在一些SEO材料中,“预处理”也被简称为“索引”,因为索引是预处理最主要的步骤。
搜索引擎蜘蛛抓取的原始页面,并不能直接用于查询排名处理。搜索引擎数据库中的页面数都在数万亿级别以上,用户输入搜索词后,靠排名程序实时对这么多页面分析相关性,计算量太大,不可能在一两秒内返回排名结果。因此抓取来的页面必须经过预处理,为最后的查询排名做好准备。
和爬行抓取一样,预处理也是在后台提前完成的,用户搜索时感觉不到这个过程。
1.提取文字
现在的搜索引擎还是以文字内容为基础。蜘蛛抓取到的页面中的HTML代码,除了用户在浏览器上可以看到的可见文字外,还包含了大量的HTML格式标签、JavaScript程序等无法用于排名的内容。搜索引擎预处理首先要做的就是从HTML文件中去除标签、程序,提取出可以用于排名处理的网页面文字内容。
比如下面这段HTML代码:
<div id="post-1100" class="post-1100 post hentry category-seo">
<div class="posttitle">
<h2><a href今天愚人节哈">今天愚人节哈</a></h2>="http://www.chinamyhosting.com/seoblog/
除去HTML代码后,剩下的用于排名的文字只是这一行:
今天愚人节哈
除了可见文字,搜索引擎也会提取出一些特殊的包含文字信息的代码,如Meta标签中的文字、图片替代文字、Flash文件的替代文字、链接锚文字等。
2.中文分词
分词是中文搜索引擎特有的步骤。搜索引擎存储和处理页面及用户搜索都是以词为基础的。英文等语言单词与单词之间有空格分隔,搜索引擎索引程序可以直接把句子划分为单词的集合。而中文词与词之间没有任何分隔符,一个句子中的所有字和词都是连在一起的。搜索引擎必须首先分辨哪几个字组成一个词,哪些字本身就是一个词。比如“减肥方法”将被分词为“减肥”和“方法”两个词。
中文分词方法基本上有两种,一种是基于词典匹配,另一种是基于统计。
基于词典匹配的方法是指,将待分析的一段汉字与一个事先造好的词典中的词条进行匹配,在待分析汉字串中扫描到词典中已有的词条则匹配成功,或者说切分出一个单词。
按照扫描方向,基于词典的匹配法可以分为正向匹配和逆向匹配。按照匹配长度优先级的不同,又可以分为最大匹配和最小匹配。将扫描方向和长度优先混合,又可以产生正向最大匹配、逆向最大匹配等不同方法。
词典匹配方法计算简单,其准确度在很大程度上取决于词典的完整性和更新情况。
基于统计的分词方法指的是分析大量文字样本,计算出字与字相邻出现的统计概率,几个字相邻出现越多,就越可能形成一个单词。基于统计的方法的优势是对新出现的词反应更快速,也有利于消除歧义。
基于词典匹配和基于统计的分词方法各有优劣,实际使用中的分词系统都是混合使用两种方法的,快速高效,又能识别生词、新词,消除歧义。
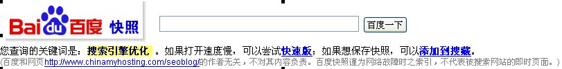
中文分词的准确性往往影响搜索引擎排名的相关性。比如在百度搜索“搜索引擎优化”,如图2-22所示,从快照中可以看到,百度把“搜索引擎优化”这六个字当成一个词。
图2-22 百度快照显示的对“搜索引擎优化”的分词结果
而在Google搜索同样的词,如图2-23所示,快照显示Google将其分切为“搜索”、“引擎”和“优化”三个词。显然百度切分得更为合理,搜索引擎优化是一个完整的概念。Google分词时倾向于更为细碎。
图2-23 Google快照显示的对“搜索引擎优化”的分词结果
再举一个更明显的例子。在Google搜索“点石互动”四个字,如图2-24所示,快照显示Google将其切分为“点”,“石”及“互动”三个词。“点石互动”这个中文SEO领域最知名的品牌,显然并没有进入Google的词典中。
图2-24 Google快照显示的对“点石互动”的分词结果
在百度搜索“点石互动”时会发现,百度将“点石互动”当做一个词。甚至在百度搜索“点石大会报名”,可以发现百度把“点石大会”都当成一个词,如图2-25所示。
图2-25 百度快照显示的对“点石大会报名”的分词结果
这种分词上的不同很可能是一些关键词排名在不同搜索引擎有不同表现的原因之一。比如百度更喜欢将搜索词完整匹配地出现在页面上,也就是说搜索“点石互动”时,这四个字连续完整出现更容易在百度获得好的排名。Google就与此不同,不太要求完整匹配。一些页面出现“点石”和“互动”两个词,但不必完整匹配地出现,“点石”出现在前面,“互动”出现在页面的其他地方,这样的页面在Google搜索“点石互动”时,也可以获得不错的排名。
搜索引擎对页面的分词取决于词库的规模、准确性和分词算法的好坏,而不是取决于页面本身如何,所以SEO人员对分词所能做的很少。唯一能做的是在页面上用某种形式提示搜索引擎,某几个字应该被当做一个词处理,尤其是可能产生歧义的时候,比如在页面标题、h1标签及黑体中出现关键词。如果页面是关于“和服”的内容,那么可以把“和服”这两个字特意标为黑体。如果页面是关于“化妆和服装”,可以把“服装”两个字标为黑体。这样,搜索引擎对页面进行分析时就知道标为黑体的应该是一个词。
3.去停止词
无论是英文还是中文,页面内容中都会有一些出现频率很高,却对内容没有任何影响的词,如“的”、“地”、“得”之类的助词,“啊”、“哈”、“呀”之类的感叹词,“从而”、“以”、“却”之类的副词或介词。这些词被称为停止词,因为它们对页面的主要意思没什么影响。英文中的常见停止词有the,a,an,to,of等。
搜索引擎在索引页面之前会去掉这些停止词,使索引数据主题更为突出,减少无谓的计算量。
4.消除噪声
绝大部分页面上还有一部分内容对页面主题也没有什么贡献,比如版权声明文字、导航条、广告等。以常见的博客导航为例,几乎每个博客页面上都会出现文章分类、历史存档等导航内容,但是这些页面本身与“分类”、“历史”这些词都没有任何关系。用户搜索“历史”、“分类”这些关键词时仅仅因为页面上有这些词出现而返回博客帖子是毫无意义的,完全不相关。所以这些区块都属于噪声,对页面主题只能起到分散作用。
搜索引擎需要识别并消除这些噪声,排名时不使用噪声内容。消噪的基本方法是根据HTML标签对页面分块,区分出页头、导航、正文、页脚、广告等区域,在网站上大量重复出现的区块往往属于噪声。对页面进行消噪后,剩下的才是页面主体内容。
5.去重
搜索引擎还需要对页面进行去重处理。
同一篇文章经常会重复出现在不同网站及同一个网站的不同网址上,搜索引擎并不喜欢这种重复性的内容。用户搜索时,如果在前两页看到的都是来自不同网站的同一篇文章,用户体验就太差了,虽然都是内容相关的。搜索引擎希望只返回相同文章中的一篇,所以在进行索引前还需要识别和删除重复内容,这个过程就称为“去重”。
去重的基本方法是对页面特征关键词计算指纹,也就是说从页面主体内容中选取最有代表性的一部分关键词(经常是出现频率最高的关键词),然后计算这些关键词的数字指纹。这里的关键词选取是在分词、去停止词、消噪之后。实验表明,通常选取10个特征关键词就可以达到比较高的计算准确性,再选取更多词对去重准确性提高的贡献也就不大了。
典型的指纹计算方法如MD5算法(信息摘要算法第五版)。这类指纹算法的特点是,输入(特征关键词)有任何微小的变化,都会导致计算出的指纹有很大差距。
了解了搜索引擎的去重算法,SEO人员就应该知道简单地增加“的”、“地”、“得”、调换段落顺序这种所谓伪原创,并不能逃过搜索引擎的去重算法,因为这样的操作无法改变文章的特征关键词。而且搜索引擎的去重算法很可能不止于页面级别,而是进行到段落级别,混合不同文章、交叉调换段落顺序也不能使转载和抄袭变成原创。
6.正向索引
正向索引也可以简称为索引。
经过文字提取、分词、消噪、去重后,搜索引擎得到的就是独特的、能反映页面主体内容的、以词为单位的内容。接下来搜索引擎索引程序就可以提取关键词,按照分词程序划分好的词,把页面转换为一个关键词组成的集合,同时记录每一个关键词在页面上的出现频率、出现次数、格式(如出现在标题标签、黑体、H标签、锚文字等)、位置(如页面第一段文字等)。这样,每一个页面都可以记录为一串关键词集合,其中每个关键词的词频、格式、位置等权重信息也都记录在案。
- 最新评论
